ラジオ工房掲示板



2006年8月17日よりカウント
本日は 昨日は
     

掲示板利用上 のお願い

投稿は実名(漢字かコールサイン)でお願いします
ハンドルネー ムでの書き込み、ラジオに無関係な宣伝や不穏当な書き込みは削除します
修理依頼は掲示板に書き込まないでください、ラジオ修理工房をご覧ください

ラジオ工房内サイト
ラジオ工房  ラジオ工房資料室    売店  真空管ラジオ回路図集
中津市の歴史と観光:城下町中津     

管理人へのメール   
  アマゾン真空管式スーパーラジオ徹底ガイド(拙著)   

ラジオ工房掲示板
4836365

2026/03/17 (Tue) 17:18:14_11987836

Re:ナショナルRE760  投稿者住山 New

内尾さん
あリがとうございます。コンデンサー47μFを追加してみましたが変わりませんでした、ご指摘通り問題ないようです。
星野さん
ありがとうございます。ダミープラグ10kΩも問題ありません。SWも洗浄済みで大丈夫と思います。

FMの音が小さいこともありますが、AMでもハム音がひどいです。
平滑回路の抵抗も当たってみましたが、抵抗値は大丈夫でした。
回路図では30A5の6番で90Vとなっていますが、計測すると114Vあります。ここがハムの原因でしょうか?

2026/03/17 (Tue) 16:53:06_11987832

Re:ナショナルRE760  投稿者星野 New

当然処置されていると思いますが
https://oomaguro.life.coocan.jp/radio/radio132.htm のページの
ダミープラグの10kΩは接続されていますか?

AM/FMの切り替えSWあたりを調べると原因があるかもしれません。

2026/03/17 (Tue) 15:59:29_11987829

Re:ナショナルRE760  投稿者内尾 New

平滑コンデンサーは少し 小さいかもしれませんが、この程度では影響するほどでは有りません。
気になるので あれば 200V 100μFの物があるので 送ってあげましょうか。

それ以外のところを 探したら。

2026/03/17 (Tue) 11:33:38_11987806

Re:ナショナルRE760  投稿者住山 New

内尾さん
アドバイスありがとうございます。
17EW8は、内尾さんから譲っていただいたものと交換しましたが、変わりませんでした。交換したコンデンサーの耐圧は大丈夫です。
次にすべきことは何がありますか?ハム音が大きいのは平滑コンデンサーの容量が少ないからでしょうか?

2026/03/17 (Tue) 08:33:40_11987785

Re:ナショナルRE760  投稿者内尾 New

住山さん

このラジオの回路図は有りませんが、よく似た回路図が有ります。
参考にしてください。

貴方の回路図に数値が有りますが、この数値はAM FM受信で同じものでは無いでしょう。
どちらかが 混在していませんか?。
傾向として FMの方が低い数値になっていますよね。

この差を 突き詰めて行くと判断材料になると思います。
また 17EW8を 交換してみてはいかが、同じ数値だと 大丈夫だが、違う数値だと球が悪い。

それから 17EW8付近の820PF や電源周りの0.0047を 交換したという事、これ耐圧は大丈夫ですか?。

2026/03/16 (Mon) 22:46:09_11987766

Re:タンガー整流器  投稿者三好  New

新潟の黒沢さん、今晩は、
いやー、あの頃は、勉強も碌にせず近所のモーターやトランスを修理する店へ行って時たま、色々の手伝いをして上げたので褒美としてトランスを作らせて呉れたのでした。形は四角い(長方形)コアで一方は100V側で、もう一方は低圧側と言う教科書通りの物です。それぞれにコイルを巻き、それに橋渡しするかの様にコアーを組み込み完成です。巻き数等、自分で計算出来ないので言われる通りやりました。

話は変わりますが、大きいトランス等、線の巻替えの時、見ていると二次側を先に巻いて、その上に、一時側を巻きます。二次側の線等はリボン状のもので、木槌で叩きながら形を整えて巻いていました。

黒沢さんのタンガー整流器も結構、大きくて重いトランスでしょうね。
無線と実験の昭和初期頃の本にタンガー整流管を2本使って両波整流にして平滑コンデンサーはビーカーの様な容器に薬品を溶かした液体を入れ、それに電極を浸し、電解コンデンサーの原理でしょうが、それでも20μそこそこであった様です。
チョークも結構大きく写真で見ると電源装置だけでも重そうです。

その当時は如何にして蓄電池の厄介な物から離れようとした努力の跡が見られますね。
どうも有難うございました。

2026/03/16 (Mon) 22:07:14_11987764

Re:PAアンプの出力方式  投稿者三好  New

JA4FHBさん、今晩は、私の言葉足らずで済みませんでした。
先に書いた、勤務先にあった、お役御免となり書庫にあった真空管アンプは70Vの30Wだったと記憶しています。その時、例により計算して納得をしました。そのアンプの傍には各セクションに分かれたていたスイッチボックスがあり中にはダミー抵抗が取り付けられていました。
計算するには、やはり70Vより100Vで計算する方がやりやすいですね。

話は変わりますが、私が小学校(国民学校)へ入学した学校には既に学校放送用のアンプがありました。シャープ製の2A3PPでやはりスピーカーは連接出来るようになり一応10吋のスピーカーが2台付属していました。
チューナー部は高周波一段でライツマイクとレコードプレヤーが付いていました。
戦時中は故障もなく終戦時の天皇陛下の詔も放送した様でした。

新制中学校になり私達は第一期生でしたが校舎も小学校の間借りから始まりました。
アンプの事が分かり出したのは中学3年生頃でした。初めはスピーカーが電灯線に繋ぐ要領で接続出来るのは何故だろうと疑問に思ったものでした。
どうも有難うございました。

2026/03/16 (Mon) 21:19:58_11987758

Re:ナショナルRE760  投稿者住山

内尾さん
カタカナ投稿失礼いたしました。
ご指摘の通りに、FM時に電圧が下がり、60W電球が明るくなる(抵抗が増えている?)のはおかしい ということは何となく理解できるのですが、その先に何をすべきかがわからなく困っています。

2026/03/16 (Mon) 20:55:01_11987757

Re: タンガー整流器 (1:3 トランス より変更)  投稿者新潟の黒沢

三好さん、  ホームページをご覧頂き 有難うございます。

 低周波用のトランスを自作できた事は貴重ですね。巻線の処理もさる事ながら、
初めの状態から鉄芯を1枚ずつ入れていく作業を想像すると、大変そうです。

 当方のタンガー・バルブ TN-2 を 1986年に入手時は、静岡の宇津ノ谷峠という
所へ散策に行った際、地元の「何でも屋」の様なお店で 偶々購入できた次第です。
帰宅後に調べたら フィラメント規格 2V, 11A で、私にとっては 想定外の大きさ。
当時はまだ学生で、大型トランスを購入する余裕もなく、保管だけしていました。

 それから 約30年後の2017年、大変 状態の良いタンガー充電器を入手。付属の
タンガー管は点灯したものの エミ減状態で、バッテリー充電は不可能でしたが、
保管していた タンガー管に交換、漸くバッテリーを充電できる様になりました。
30年越しで、初めての動作。 勿体ないので余り使っていませんが・・(笑)

2026/03/16 (Mon) 20:47:10_11987756

Re:PAアンプの出力方式  投稿者JA4FHB

PAアンプの出力電圧ですが70Vから100Vに変わった訳ではありません。
確かに現在は100V系が主流ですが70V系もあります。
計算上は同じインピーダンスのスピーカーを使用した場合は100V系と
70V系ではスピーカー出力のワット数が倍半分となります。
[P=(V×V)/Z] による

2026/03/16 (Mon) 20:27:18_11987753

Re:ナショナルRE760  投稿者内尾

住山さん

この掲示版は実名(漢字かコールサイン)で書きこんでください。
次回から お願いします。
編集/削除パスワードを使う方法もある。

なお 整流後のB電圧がFM受信の時 100V近くと言うのは可笑しいです。
FMを受信した時 だけ こんなに電圧が下がることは 有りません。
(AM受信でも そんなに 大幅に変わらない)
シリコン整流器で コンデンサー をた多少 少なくした程度では。

2026/03/16 (Mon) 16:07:10_11987738

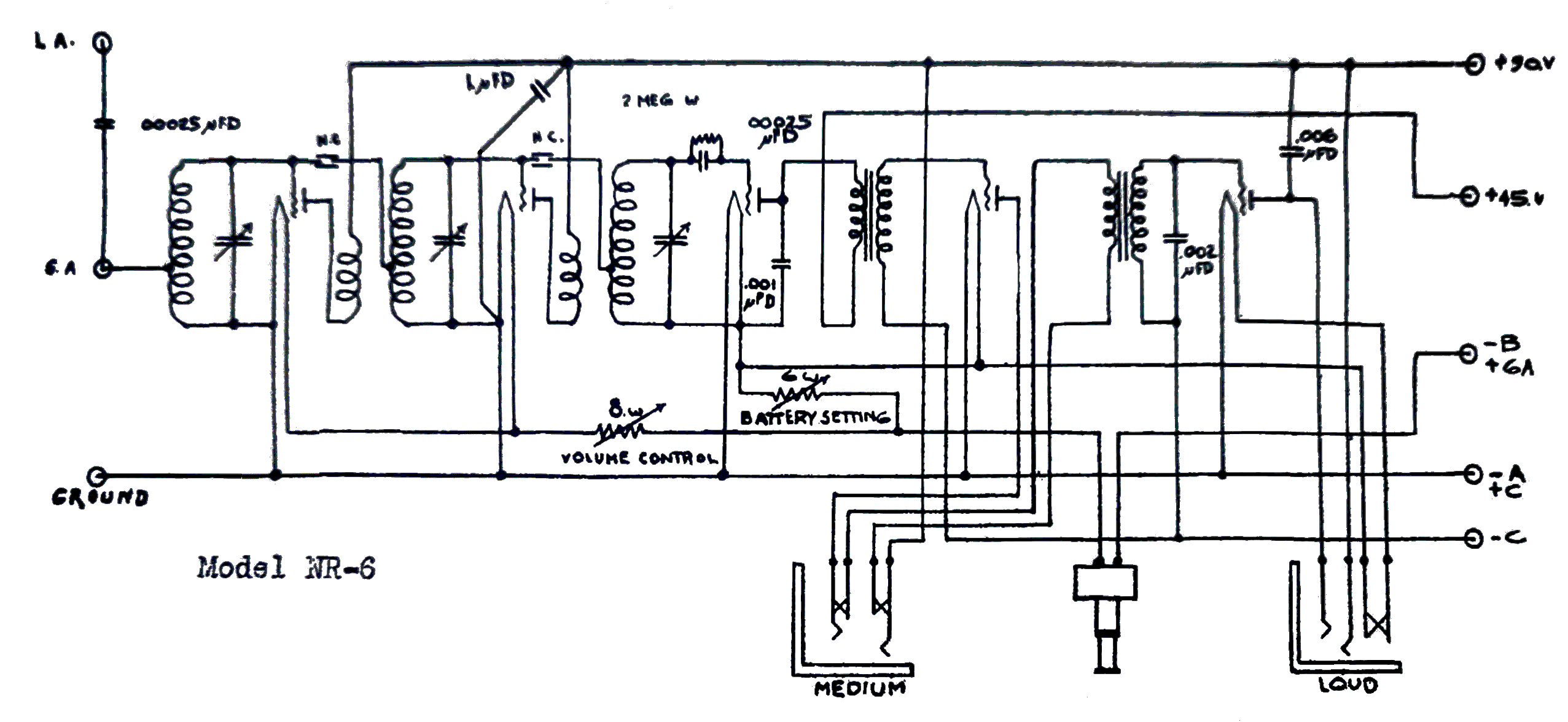
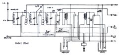
ナショナルRE760  投稿者スミヤマ

初めまして初心者の投稿です、この掲示板にそぐわなければ削除してください。
ナショナルRE760を購入し、内尾さんの書籍、web記事、ネットのAIなどを参考にしながら、いじっていましたが、とうとう行き詰ってしまいました。
ご教示お願いしたく書き込みます、何卒よろしくお願いいたします。
ラジオに貼ってあった回路図を写真に撮って書き写しました。
可能な限り書き写しましたが、判別できない箇所もありました。

https://drive.google.com/file/d/1k-puad73G4sflIZlFS6EYjvqbcp5bj_W/view?usp=share_link

https://drive.google.com/file/d/1TQ2C684s_ECb35D9Ry5n-LJ4RRwsq-mt/view?usp=share_link

・交換した部品
①平滑電源回路のコンデンサー(150V60μF✖︎3を250v47μF✖️3へ)とダイオード(SD1を1N4007へ)
②30A5の2番ピンのコンデンサー0.01μF
③入力切替SWのアースに落ちる前のコンデンサー0.0047μF
④入力切替SWから17EW8の1番6番に向かう1KΩ抵抗
⑤17EW8の1番ピンのコンデンサー820pF
⑥電源ケーブル
⑦ネオンランプの撤去
⑧真空管ソケット・真空管ピンの清掃
⑨ヒューズは1Aから0.5Aに

・不具合症状
⑴FMの音量が小さい、近隣の各局の受信はできる
⑵ハム音がする(ボリュームを絞っても)
60Wの電球を使ってヒューズ代わりにした電源で通電するとハム音は聞こえませんが
(B電圧を測定すると AM時89V、FM時77V)
壁コンセントから通電するとハム音が大きいです
(B電圧はAM時114V、FM時99V)
・他状況
⑴60W電球はFM時に少し光ります、AM時はほとんど光りません
⑵異臭はしません

現在の状態です、どうぞよろしくお願いいたします。

  

2026/03/16 (Mon) 14:33:12_11987736

Re:PAアンプの出力方式  投稿者三好 

皆さん、こんにちは

3月も半分過ぎて、もうソメイヨシノが咲き始めた所もあるとか、奈良の水取もお終いです。
JA4FHBさん、PAアンプの解説有難うございます。
アンプの出力側が100Vに設定されている件、これはトランジスターになってから設定されたものと聞いております。真空管時代の製品は70Vだったとか・・・
私の勤めていた会社にあった真空管時代のアンプは70Vと表記しておりました。
私自身も、どの様な理由で70Vから100Vに代わったのか知りませんが、当時、メーカーの人に聞いた時、そのような答えだったので、そのまま信じ現在に至っております。

2026/03/16 (Mon) 13:53:05_11987733

Re:トライアダインと言うラジオ  投稿者内尾

電源電圧がを作っていたのですが、完成して 通電してみると電圧が おかしいです。
C電源を 12V端子から とったのですが、これが 独自端子では無く 他の端子と共でした。(ジャンクの新品 を 使ったので 調査不足でした)
これは 電池動作に変更しました。

その他 色々なトラブルがあり やっと 昨日 完成しました。



2026/03/16 (Mon) 09:30:15_11987715

Re:PAアンプの出力方式  投稿者内尾(JA6ABW)

学校放送用のトランスは 普通は この出力ではPPですから ギャップは必要有りません。
例外的に シングルで作る場合はギャップが必要ですが、それは例外でしょう。
(これは 親機の話)

ここで言う シングルのトランスは 子機用の物で、単なる インピーダンス変換用の物を指していると 思います。
(したがってギャップが必要ない ) 

2026/03/16 (Mon) 08:00:02_11987709

PAアンプの出力方式  投稿者JA4FHB

>学校放送用のトランスは 元々プレート電流を流さなくて良いので
>(インピーダ>ンス変換が目的)ギャップは必要無いのです。
>普通に使う時には 注意が必要(ギャップが必要)。

PAアンプ(館内放送用など)の出力トランスといえども、一次側にDC電流が
流れるシングルエンドのアンプ回路ではやはりギャップは必要なのでは?
プッシュプル回路ではDC電流が打ち消されるのでギャップの必要は無かろうと
思われます。

又、出力インピーダンスの事ですが、PA装置(100W機が一般的)は負荷に多数の
スピーカーを並列に接続するために定電圧駆動方式としておりアンプの出力
インピーダンスを100Ωとして、100W時に出力端子電圧が100Vとなるよう設計
しています。(アンプのゲインを固定で使用するため、又はしているため)、
よってスピーカー側で所用の出力となるようにインピーダンスを選定します。

例として10Wが必要な場合はそのスピーカーの入力インピーダンスを1KΩと
すれば10Wとして使用出来ます。( P = (V × V) / Z  より)
入力インピーダンスが1KΩのスピーカーで有れば1個あたり10Wで10個並列に
使用することが出来ます。

また、マッチングトランスとして1次インピーダンスを100Ωとし、2次側に
10KΩ(1W)、3.3KΩ(約3W)、2KΩ(5W)の出力タップを設けた物が市販
されています。

2026/03/15 (Sun) 18:29:44_11987669

Re:1:3のトランス  投稿者三好 

新潟の黒沢さん、今晩は、
ホームページ拝見しました。素晴らしいですね。
特に印象に残ったのはタンガー整流器でした。
昔、近所のモーターやトランス(大型)を修理している店の親方さんの指導で鉄心やコイルを分けて貰い自分で巻き鉄心を入れて作りました。
完成した時、乾燥の上、ワニスで処理して下さいました。
そのトランスは現在も持っております。
10年位前、GEのTNー2が出品されていたので懐かしくなり落札して使ってみたのですが既に真空度が落ちていたと見えて直ぐ駄目になりました。
若い頃の思い出です。

2026/03/15 (Sun) 08:39:57_11987608

Re: 1:3のトランス  投稿者新潟の黒沢

三好さんへ
 返信 有難うございます。本当に、最近はジャンクを漁る事の出来る様なお店が 秋葉原でも
少なくなりましたね。コロナ禍以降は、掘り出し物も オークション等で探す様になりました。
地元(長岡市)唯一の電子部品店でも 部品のコーナーを縮小してしまい、寂しい限りです。
 ご推察の通り、B電源の中で大き目の真空管はレギュレータ用で 50JY6 (25E5 類似管) です。
水平偏向出力管なので 当然タフですが、150V 程度の低圧出力で 200mA 引くと損失オーバー
になってプレートが赤熱するので要注意です。 詳しくは、下のリンク先に掲載しています。
https://electrodiyandtube.web.fc2.com/40_50JY6_Series_Reg.html

内尾さんへ
 コメント有難うございます。学校や公共施設の放送では、アンプ出力を低インピーダンスで
送り出し、数kΩのトランス付きスピーカーを 多数、並列にして受けるシステムの様ですね。
(今、そちらで格闘されている ラジオ用電源の動作、楽しみです。)

星野さんへ
 ご指摘 有難うございます! 鉄芯サイズは EI-48 が 正しく、私が測定していたW寸法は
ミスでした、お恥ずかしい・・・ 写真右側の E・I コアを密着させた物のインダクタンス値を
オリジナル状態の物と比較すると Before : 15.5H → After : 6.3H と、かなり落ちました。
別途 インピーダンスも確認する事にします。 テストオシレータの中身も 再チェック予定。

2026/03/14 (Sat) 22:26:12_11987571

201Aレフレックスラジオその後  投稿者JP1BTB

こんばんは。
狭い所に無理やり押し込みました。トランス(1:3含む)5個、重いです。
バリコンのダイヤル目盛り板はヤフオクでそれらしいもの入手したのですが軸の径が
8mm、バリコン駆動はあまり出来が良くありませんが、仕方ない、、、、。
ツマミが、、、格好が悪いですね。
後は中和バリコン、fuseホルダーの取り付け、コイル巻き、、、、そして配線うまく行くのかな?

三好さん、1:3低周波トランス早速使わせていただきました、ありがとうございます。

2026/03/14 (Sat) 09:10:55_11987496

Re:1:3のトランス  投稿者星野

新潟の黒沢さん、お早うございます。

1. >此のトランス、ワニスが少ないので、鉄芯の E-I 組み換えに チャレンジ中です。
  画像を拝見するとEI-48型ですがコア材が非アニールの無方向性珪素鋼板(ハイライトコア)のようです。
  透磁率が低いコアなので、付き合わせ(バットジョイント)に変えるとインダクタンスが低下して、
  仕様の5.5kΩが確保できないかもしれません。
  ワニスが付いていないのは、真空含侵しないでジャブ付けしただけの手抜き仕事だからで、
  巻線間にも浸透していないので電蝕で断線しやすくなりますが、そこまで考慮されていないトランスです。

2. >形状が真空管 (6C6) の半分程度と小型で、ギャップがある様には見えないですが。
  6C6は10cmぐらいの長さで、トランスは縦型フレームで取り付けてあるので 50mm有るならEI-48程度に見えます。
  1kc程度のブロッキング発振をさせてサプレッサー変調しているだけので、あるいは考慮されていないかもしれません。
  手作業では一枚交互(ラップジョイント)のほうが面倒で、当時はバットジョイントが普通だったかと思います。
  現在は機械化が進み、コア詰できる機械を使うと1枚交互の方法しか出来ないのでしょう(想像です)。

2026/03/14 (Sat) 08:19:47_11987492

Re: 1:3のトランス  投稿者内尾

学校放送用のトランスは 元々プレート電流を流さなくて良いので(インピーダンス変換が目的)ギャップは必要無いのです。
普通に使う時には 注意が必要(ギャップが必要)。

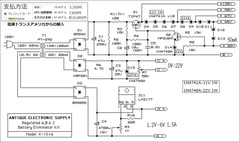
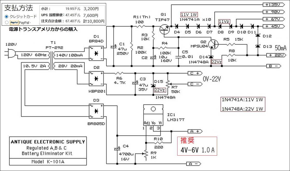
処で 準備していた トライダルラジオ用電源が 図のように完成(まだ微調整が必要)しました。

これから 実機に接続して 試験してみます。

2026/03/13 (Fri) 23:09:58_11987464

Re:1:3のトランス  投稿者三好 

皆さん、今晩は、

新潟の黒沢さん、
やはり、その様なトランスを入手されましたか。私も20年位前と思います。
まだ、ジャンク屋には結構、色々の物が積み上げられていましたが、その頃は、もう、その頃は掘り出し物も、そろそろ終期の頃でもありましたね。
その反対に家電量販店が大きくなって来た時代でもありました。

私は、結局、トランジスターは全然触らずでした。強いて言えば、無線と実験の記事で板の上へ6石のラジオを組んだ位でしょうか。(恥ずかしい笑い)

写真を拝見していますとB電源と思しきセットの上に真空管が立っていますが、これは何かレギュレーターにでも利用されているのですか。中々タフそうな球なので・・・
どうも有難うございました。

2026/03/13 (Fri) 21:05:14_11987448

Re: 1:3のトランス  投稿者新潟の黒沢

ちょっと見ない間に 1:3 トランスの話が沢山 出ており、興味深く拝見しました。

三好さんへ
 3/11 (11:53) に言及された「学校放送等で使われた出力トランス」、私も20年
近く前に 大阪/日本橋 (ニッポンバシ) のジャンク屋で それと知らず購入(写真)し、
使おうとした際に低音が出ず、悪戦苦闘しました。色々と試し、SRPP アンプを
組んで容量結合 (DC Cut) にしたら、当然ながら 低音がよく出る様になりました。
https://electrodiyandtube.web.fc2.com/51_6MP20_Amp_Experiment.html
此のトランス、ワニスが少ないので、鉄芯の E-I 組み換えに チャレンジ中です。

星野さんへ
 3/11 (17:23) に書かれた「ST管式テストオシレータの変調用に使われていた
1:3 のトランス」というのは、下記リンク先に掲載の 一番下の写真の物で合って
いるでしょうか? 形状が真空管 (6C6) の半分程度と小型で、ギャップがある
様には見えないですが。 (貴重品なので、分解する勇気はありません・・)
https://electrodiyandtube.web.fc2.com/31_RF_Oscillator_SO-10.html

2026/03/13 (Fri) 20:51:38_11987440

201Aレフレックスラジオ(2)  投稿者JP1BTB

今晩は、寒いですね。
内尾さん、確定申告無事完了したとの事、御疲れさまでした。

さて、標記のラジオですが、少し進展しました。(画像)
現物あわせで適当に変更しながらでっち上げています。
1mmのアルミ板に30mmの穴をあけたのですが三つ目になると力が出てきません。
老人は力を出すのは気を付けないといけません、
骨がもろくなっていますので(若い時は力任せにできたのですが)あまり無理をすると
骨折することがあります。物をもち上げたら圧迫骨折になったなんて話も聞いて居ります。
ほどほどにしないと、、、、。

格好は何となくそれらしい感じを目指しているのですが、、、むずかしいですね。

2026/03/13 (Fri) 08:24:02_11987378

Re:201Aレフレックスラジオ  投稿者内尾

これが 目指している ラジオですね。
津田さんの 20年以上前に作られたものですが、参考にしています。


確定申告も済み(11日) 電源回路も 目途がついたので 作業を始めています。
(確定申告も 大変でした、書類が 無くなっている物あり、2週間かけて探しました)

2026/03/12 (Thu) 20:17:06_11987348

201Aレフレックスラジオ  投稿者JP1BTB

今晩は。
古い出力トランス、コアをばらして適当に掃除して元へ戻しました。
コイルからの引き出し線が切れかかっていて風前の灯です。(画像の右端がそのトランス)

さて、それは置いておきまして下記URLのラジオをつろうと、、、うまく行くかどうかは??
https://mjseisaku3t.client.jp/rx-htm-1/201refRX.html

津田さんの製作されt物ですね。

オリジナルは201Ax2、112Aですが、112Aは在りませんので12Aをつかいます。
201A良品と言う事でヤフオクで入手しましたが、果たしてどうか?
然し球の存在感がすごいですね。(飾っておいてもいいです)
入力のコイルは以前巻いた並4用を使います。、段間コイルは巻かなければなりません。
このままでは、電源、バリコン等が配置できませんので適当な板でぱねる、シャーシー?もどきを
造る予定です。

2026/03/12 (Thu) 17:19:20_11987336

Re: 1:3のトランス  投稿者内尾

今晩は

気になって 断線しているが 形の残ったトランスを分解してみました。
分解すると 図のような形の鉄芯が出てきました。
ギャップは明確に 有ります。

2026/03/12 (Thu) 08:26:48_11987288

Re: 1:3のトランス  投稿者JP1BTB

星野さん、お早うございます。
どうもアドバイス有難うございます。トランスをばらしたの初めてです。

>錆が気になるときは表面に黒い塗料を塗ると見栄えも良くなります。
黒いマジックインキを塗る訳にもいかないですね。

>私は車のエンジンオイルをナビって(塗って)います。
機械油があったと思いますのでそれを縫ってみようかと思っています。

トランスをいじる体制が整っていません、適当に錆びをふき取って元通りに組み上げるのも
一案かと思って居ります。

ありがとうございました。

2026/03/12 (Thu) 07:26:07_11987284

Re: 1:3のトランス  投稿者星野

JP1BTBさん、おはようございます。
珪素鋼板は焼きなましすると酸化被膜ができますが絶縁物ではないので、導通はあります。
錆が気になるときは表面に黒い塗料を塗ると見栄えも良くなります。

私は車のエンジンオイルをナビって(塗って)います。
酸化被膜の有るほうが、うず電流損が少なくなります。

EE型のコアは鋼材の利用率(歩留まり)が悪いので、EIコアより割高ですが、中央の合わせ目がコイルの中央に入るので
漏れ磁束が少なくなるので、良さそうなトランスですね、大事にお使いください。
今では入手できない貴重なコアです。

サトー電気のトランスを調べたら
    (K)インタステイジトランス  1:3(センタータップ付)段間トランス
    国産(オリエンタルコア)使用 35X30mm ¥1950  通販はレタ-パックプラス
と書かれており、オリエントコアが使われていますが、EI-35と小型です。

2026/03/12 (Thu) 00:37:26_11987276

Re: 1:3のトランス  投稿者JP1BTB

今晩は。
1:3のトランスではありませんが、ヤフオクで入手した古いOUTPUTトランスを見ますと
ギャップがありますね。紙は挟まっていませんが。
錆がひどいのでバラバラにして紙やすりで少しこすりましたが、、
一枚一枚の珪素鋼板は互いに絶縁された状態にないとまずいのでは?どうなんでしょうか>
でも錆が気になるし、これ以上錆が進まないように何か塗っておく方がいいのか、、、
アドバイスをお願い致します。